Zelfvoorzienend gebouw in Brazilië
Met een eigen warmtekrachtinstallatie met vijf Alfa Laval-warmtewisselaars wekt Rochaverá Corporate Towers in São Paulo, Brazilië genoeg warmte en elektriciteit op om 100% van zijn behoeften continu te dekken.
DATUM 2026-02-04
Groen-gecertificeerd volgens LEED
De geïntegreerde opzet en het beheer van elektrische systemen voor airconditioning, liften, telecommunicatie en brandbeveiliging optimaliseren het gebruik van water en energie, met hoge efficiëntie en lage operationele kosten.
Het gebouw, het eerste in Zuid-Amerika dat groen-gecertificeerd is volgens LEED (Leadership in Energy and Environmental Design), is volledig zelfvoorzienend wat betreft energie. Tishman Speyer, een van de wereldleiders op het gebied van eigenaarschap, ontwikkeling, exploitatie en beheer van eersteklas vastgoed, ontwikkelde de Rochaverá Corporate Towers in september 2007 namens Autonomy Investimentos.
Koelsysteem
De leverancier van Tishman Speyer, Ecogen, die het systeem bezit en onderhoudt, koos voor Alfa Laval warmtewisselaars omdat deze de thermische energie in het systeem maximaal benutten.
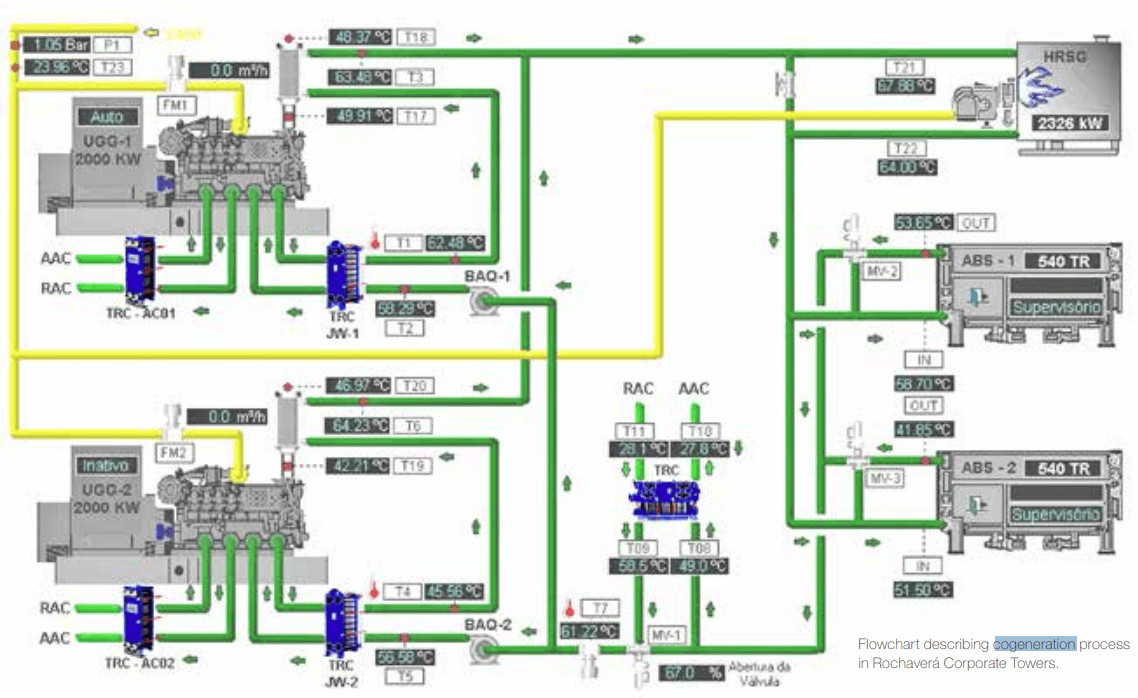
De totale koelbelasting in het systeem bedraagt indrukwekkende 2.080 RT (Refrigeration Tons), waarbij vijf Alfa Laval warmtewisselaars het systeem als volgt ondersteunen:
- Nakoelsysteem: Twee T5-MFG, elk met een capaciteit van 189 kW, koelen het nakoelsysteem af en garanderen zo de prestaties van motoren en generatoren.
- Warmteterugwinningssysteem: Twee M15B-FG, elk met een capaciteit van 1.260 kW, zijn verantwoordelijk voor het verwarmen van het water dat twee absorptiekoelers van elk 540 RT voedt. Deze leveren de capaciteit voor het airconditioningsysteem.
- Bypass: Eén TS20M-FG, met een capaciteit van 5.570 kW. Deze warmtewisselaar werkt als een bypass voor de koelers en voert warmte af naar de koeltorens bij een afname van de vraag naar koud water in het airconditioningsysteem.
Realtime besturing
Om de prestaties te verbeteren en de systeemveiligheid als geheel te waarborgen (warmtekracht, koudwaterproductie, energie, enz.), beschikt Rochaverá Corporate Towers over een Allen Bradley-controller en monitoringsysteem. Alle gegevens over druk, temperatuur en capaciteit worden gecontroleerd en in realtime verzonden naar het Ecogen Brazil Technical Support Center, dat 24/7 de efficiëntie van het systeem bewaakt. Onder de juiste omstandigheden worden comfortabele temperaturen gehandhaafd, het energieverbruik verminderd en de efficiëntie van het systeem gegarandeerd.

Snelle feiten
- De klant – Tishman Speyer ontwikkelde in september 2007 de Rochaverá Corporate Towers namens Autonomy Investimentos. Ecogen bezit en onderhoudt het warmtekrachtkoppelingssysteem en koos voor Alfa Laval warmtewisselaars omdat deze de thermische energie maximaliseren.
- De uitdaging – Een kantoorkomplex van vier torens volledig zelfvoorzienend maken op het gebied van elektriciteit en warmte.
- De oplossing – Vijf Alfa Laval warmtewisselaars in een warmtekrachtcentrale.
- Het resultaat – Hoge efficiëntie en lage operationele kosten.
- De Rochaverá Corporate Towers zijn Green-gecertificeerd volgens LEED (Leadership in Energy and Environmental Design).
Product
Vijf platenwarmtewisselaars met pakkingen in een warmtekrachtkoppeling-systeem.
Het gebouw
De Rochaverá Corporate Towers zijn Green-gecertificeerd volgens LEED (Leadership in Energy and Environmental Design).
De eindklant
Tishman Speyer ontwikkelde in september 2007 Rochaverá Corporate Towers namens Autonomy Investimentos. Ecogen bezit en onderhoudt het warmtekrachtcentralesysteem en koos voor Alfa Laval warmtewisselaars omdat deze de thermische energie maximaliseren.